系统更新流程
系统更新流程因产品和平台而异,关于各个产品平台所支持的更新方式,可查看 平台升级方式。
刷机模式
-
空片直接进入:开发板上存储介质为空片,则上电直接进入刷机模式。
-
短路烧录引脚:短路烧录引脚(PA0)到地,则上电直接进入刷机模式。
-
按住刷机键:如果开发板有刷机按键,则按住刷机键上电或者 reset,进入刷机模式,开发板上标注为 uboot 按键。
-
短路存储介质引脚:短路存储介质的 command、clk 等引脚到地,造成读数据失败,则上电直接进入刷机模式,如短路 SPI NAND 的 4、5 脚。
-
通过控制台命令:如果开发板能进入 U-Boot ,在开机的过程中按住 Ctrl + c, 则系统会进入 U-Boot 控制台,输入 aicupg usb 0 命令可以进入烧写模式。
-
Linux 控制台命令:如果开发板能能进入 Linux 控制台,输入 aicupg 命令,系统可以重启后进入烧写模式。
-
ADB 服务:如果开发板能能进入 Linux 系统,并且 ADB 服务开启,刷机工具会检查到设备并使能 “开始” 按钮,可以直接点击开始刷机。
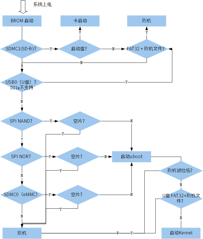
刷机流程
-
等待系统上电,启动 SoC 内部的 BROM 程序。
-
BROM 按照如下顺序检查存储介质中是否有系统数据:
-
SDMC1 (SD 卡)
-
SPI NAND
-
SPI NOR
-
SDMC0(eMMC)
-
-
根据检测到的存储介质中的数据,BROM 执行以下相应启动操作:
- 如果检测到 SD 卡,且 SD 卡为启动盘,执行卡启动。
- 如果检测到 SD 卡,且 SD 卡中是 FAT32 文件系统,并且有刷机的两个文件,则进行 SD 卡刷机。
- 如果检测到存储介质 SPI NAND、SPI NOR 或 eMMC,且其中含有数据,则执行启动系统。
-
U-Boot 执行以下检查,并根据检查结果,进入不同模式:
- 检查刷机键(PA0)是否被拉低,拉低则进入刷机模式,否则启动 kernel。
- 检查 U 盘(USB0)中是否是 FAT32 文件系统,并且是否有刷机的两个文件,两个条件均满足则进行 U 盘刷机,否则启动
kernel。
kernel 启动成功后会挂载 rootfs,系统正常启动。

OTA 流程
-
系统启动到正常状态,准备升级需要的固件。
-
通过 OTA 方式下载固件到本地,或通过 SD 卡,U 盘,USB 线等外部存储器将固件复制到本地。
-
设置升级标记,重启系统。
系统重新启动后会进入升级系统,
-
升级开发板到新的固件。
升级过程中出现异常掉电,下次启动还能够继续完成剩下的升级过程。
升级完成后重新启动系统即可进入新系统。

关于 OTA 升级逻辑的详细使用说明,可参考 OTA 方案。
